
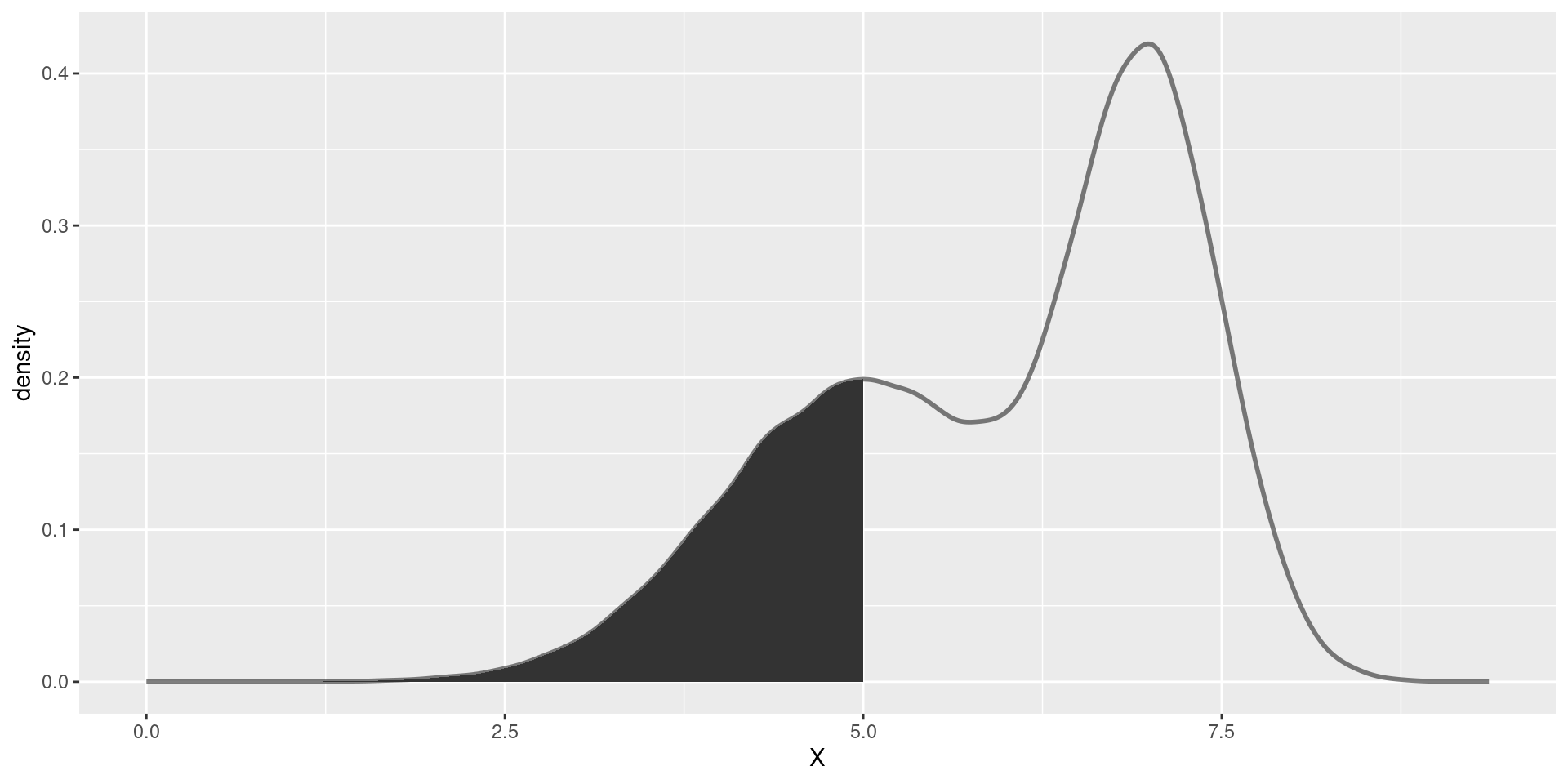
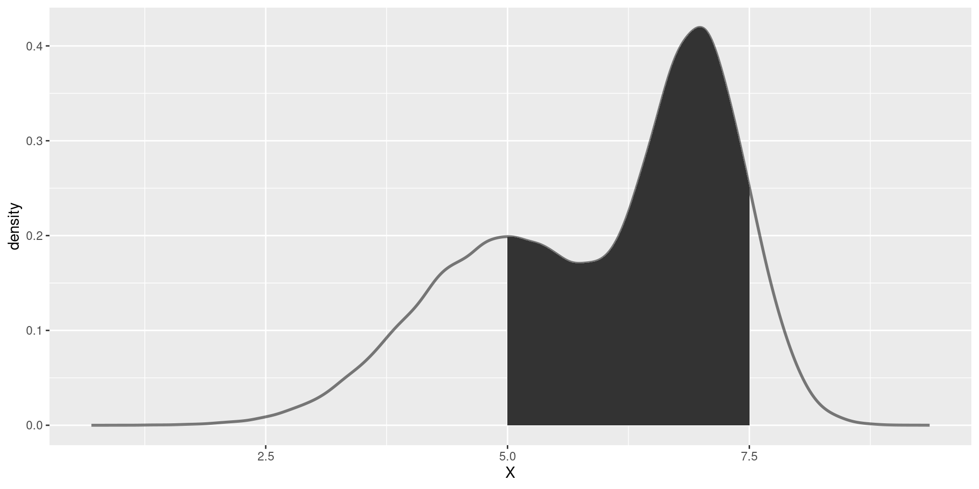
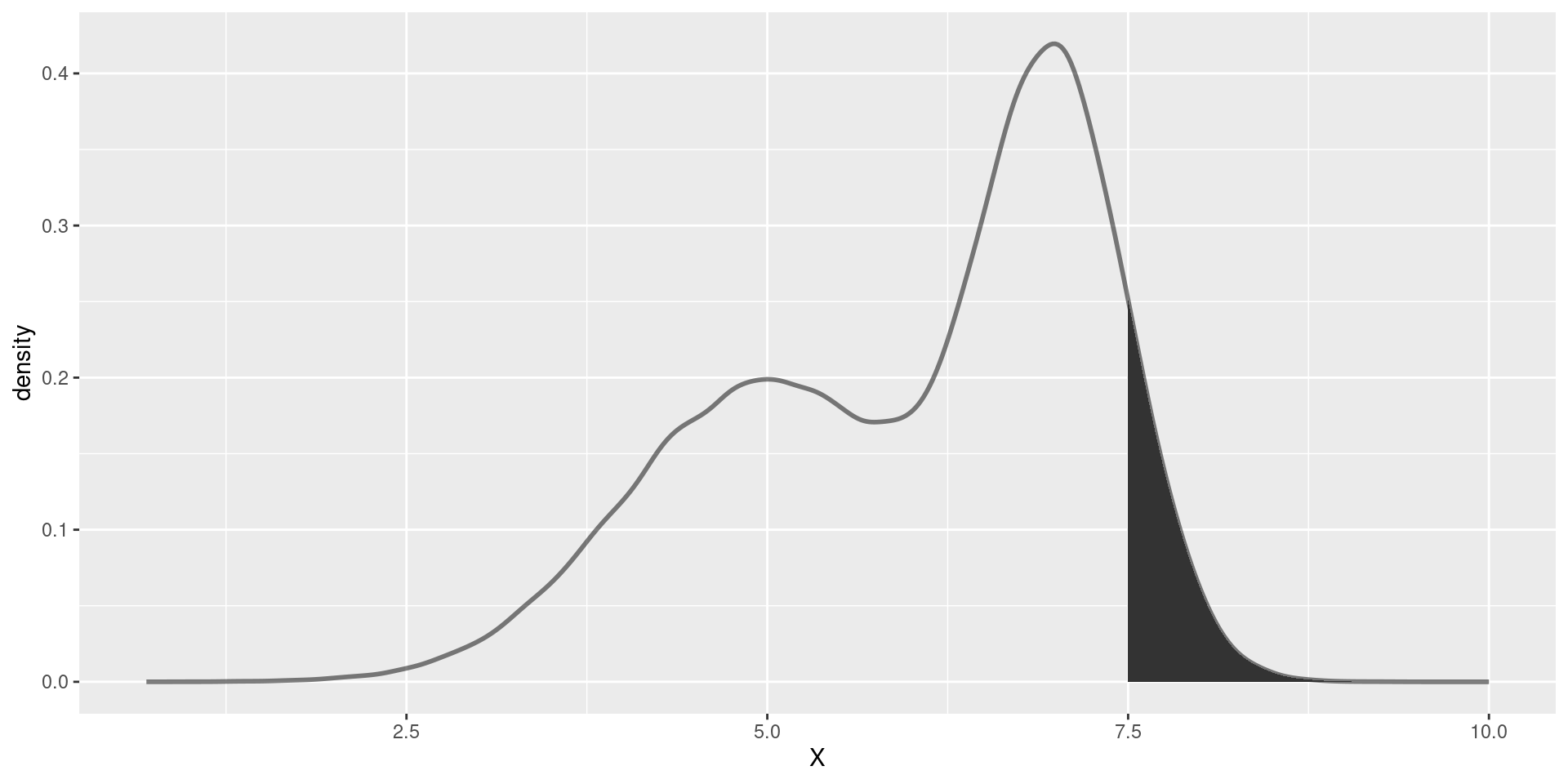
Continuous Random Variables
Discrete
Continuous







\(\operatorname{P}(X = x) = 0\)
\(\operatorname{P}(a\le X \le b) = {}\) the area under the density curve, between \(a\) and \(b\).
\(\operatorname{P}(X \le b) = {}\) the area under the density curve, to the left of \(b\).
\(\operatorname{P}(X \ge a) = {}\) the area under the density curve, to the right of \(a\).