
Normal Approximation for Binomial Distributions
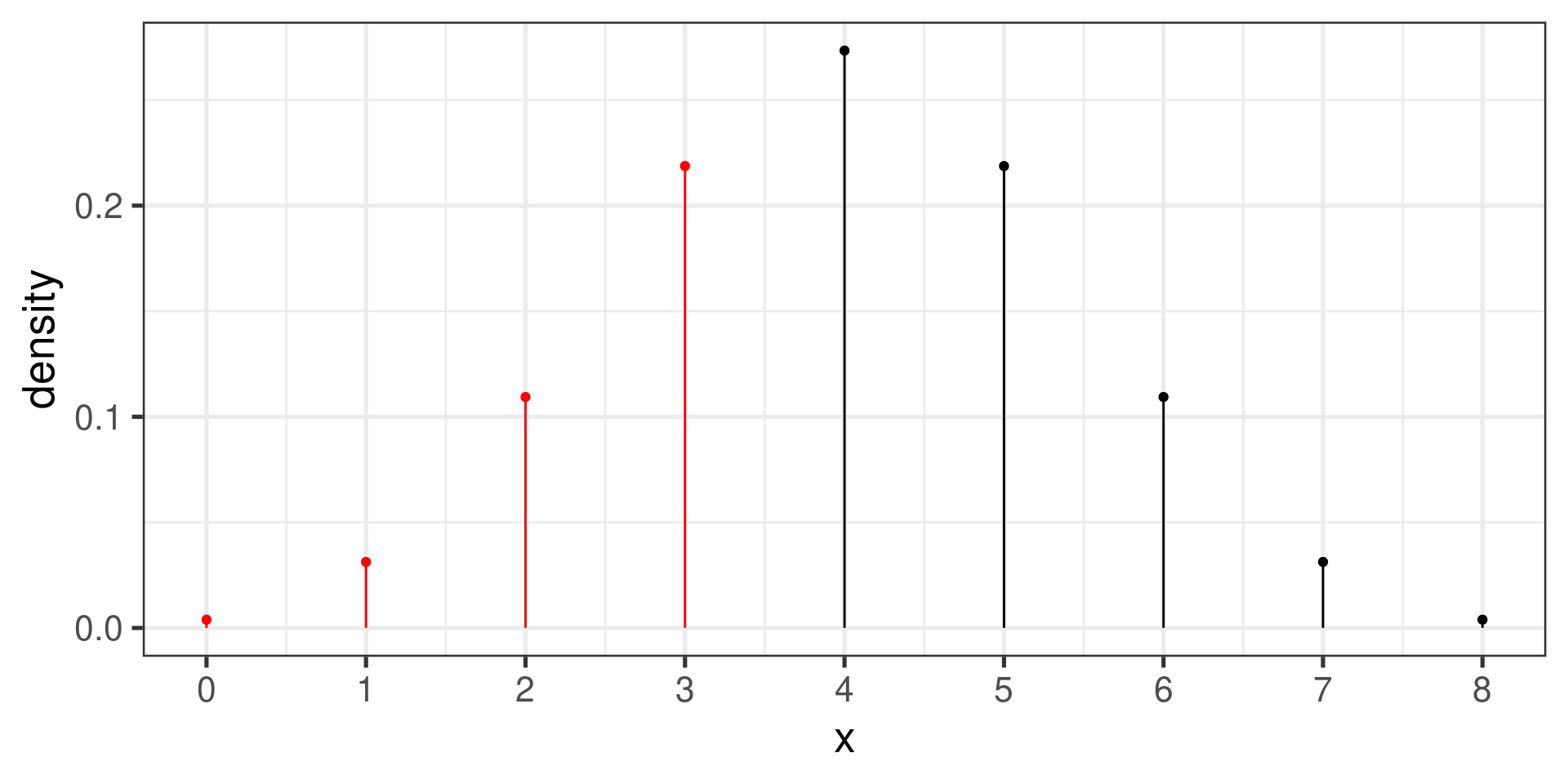
Suppose we flip eight fair coins. What is the probability that there will be exactly three heads?
What is the probability that there will be at most three heads?
Suppose we flip twenty fair coins. What is the probability that there will be at most eight heads?











In certain country, 14% of the population has a college degree. If we randomly select 120 members of the population, what is the probability that at least 20 of them will have a college degree?
\(X \sim \operatorname{Binom}(120, .14)\)
\(Y \sim \operatorname{N}\left(120\cdot 0.14, \sqrt{120\cdot 0.14\cdot 0.86}\right) = \operatorname{N}\left(16.8, 3.8010525\right)\)
\(\operatorname{P}(X \ge 20) \approx \operatorname{P}(Y \ge 19.5) = 1 - \operatorname{P}(Y \le 19.5)\)
\(z = \frac{19.5 - 16.8}{3.8010525} = 0.7103296\)
\(\operatorname{P}(X \ge 20) \approx 1 - 0.7611 = 0.2389\)
Binomial variable
\(X \sim \operatorname{Binom}(n, p)\)
can be approximated by
\(Y \sim \operatorname{N}\left(np, \sqrt{np(1-p)}\right)\)
if both \(np\) and \(n(1-p)\) are large enough.